Communication Specification
Nominal Case
Domain(s)
Space
System(s)
Satellite
Specialty
COMS
Profile(s)
COMM
Specification Type
Recommendation
Citation(s)
Internal_Standard
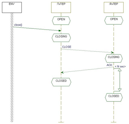
In the nominal case the close packet is immediately acknowledged by the receive TEP and the transmit TEP transitions to the CLOSED state. The receive TEP transitions to the CLOSED state after the expiration of its timer. The purpose of the receive TEP’s delay in the CLOSING state is to remain responsive to CLOSE packets that may be retransmitted by the transmit TEP if the ACK packet is lost or corrupted.

Nominal Case Sequence Diagram
Internal_Standard
"Internal Standards developed by Sandia National Laboratories". Experience Base, Sandia National Laboratories, Albuquerque, NM, 0000.